关于在我校2019届毕业生中直接招收士官的
通 知
根据军委政治工作部,国防动员部等相关部门要求,今年从普通高等学校毕业生中直接招收士官工作按照《直接从非军事部门招收士官工作规定》(参动〔2010〕9号)的有关招收政策和方法执行,凡符合以下条件且自愿应征入伍者,从即日起至7月5日(节假日除外)到我校武装部报名应征:
1.能够取得毕业证、学位证等相关证书的我校2019届全日制本、专科毕业生;所学专业应符合国防动员部今年赋予我省的招收任务(以能否通过全国征兵网专业认证为准)。
2.未婚,男性,年龄年满24周岁以内(1994年7月31日以后出生)。
3.政治条件、身体条件,按照征集义务兵有关规定执行。
4.应征学生需登录全国征兵网(http://www.gfbzb.gov.cn/),按系统界面提示,选择“招收士官报名”填报相关资料报名,汇东、营盘校区学生应征地为:四川省-自贡市-自流井区-四川轻化工大学;临港校区学生应征地为:四川省-宜宾市-翠屏区-四川轻化工大学(宜宾校区)。
5.各校区报名地点:
汇东、营盘校区:人民武装部(汇东校区科学会堂100室),0813-5505122;
临港校区:安保中心(学生宿舍B1楼下),0831-5959110。
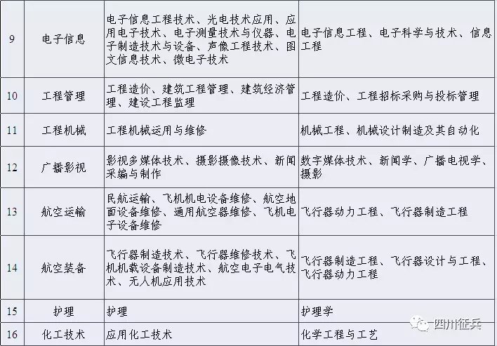
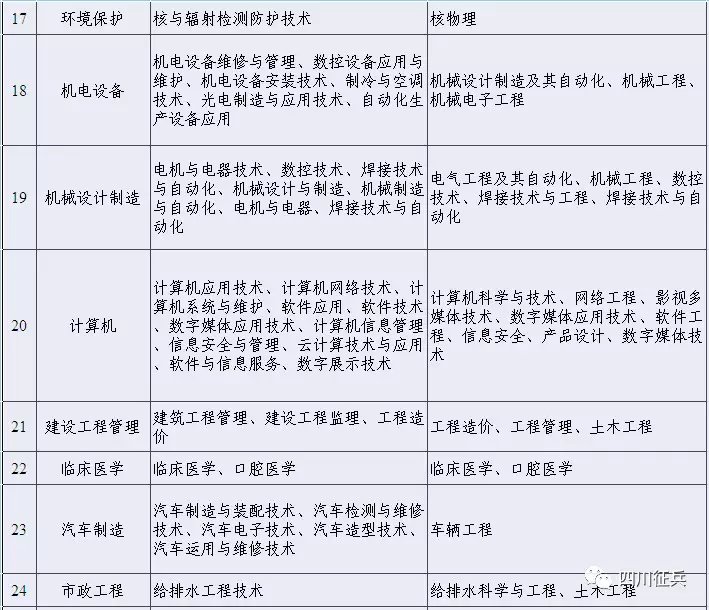
附件:《2019四川省直招士官专业招收目录》
中共四川轻化工大学委员会人民武装部
2019年6月17日





